世界癌症日|安心用对止痛药,药师解答四大核心疑问
发布时间:01月26日 08:22 浏览:4617次
作为一名药师,我深知面对癌痛时,患者和家属的焦虑与无助。我们不仅要关注治疗,更要关注患者的生命质量——而有效控制疼痛,是尊严和舒适的基础。
今天,让我们抛开恐惧,科学地认识癌痛治疗中最核心的工具:止痛药。

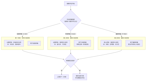
认识“三阶梯”
用药原则
(您的用药路线图)
这是全球通用的癌痛治疗指南,核心是按疼痛强度,分级选用不同强度的药物。

您可能会对图中提到的第三阶梯强阿片类药物感到担心,这是完全正常的。接下来,我将详细解读关于该类药物最常见的困惑。
疑问一:使用强效止痛药等于病情恶化?
答案: 不相等。用药强度仅由疼痛程度决定,而非疾病分期。有效控制疼痛有助于维持生活质量和体力,更好地接受后续治疗。
疑问二:止痛药会上瘾吗?
答案: 在医生指导下规范用于治疗疼痛时,成瘾风险极低(<0.04%)。身体依赖(需要规律用药)不同于精神成瘾(不顾后果地渴求药物)。
疑问三:什么时候可以吃?要不要忍痛?
答案: 绝对不能忍痛! 应遵循“按时服药”原则,而非“痛了再吃”。规律用药可维持稳定的血药浓度,实现持续镇痛,预防疼痛复发。
疑问四:药量增加就是耐药了吗?
答案: 剂量增加多因疾病进展导致疼痛加重,而非单纯药物耐受。医生调整剂量是治疗需要,是为对抗更强的疼痛信号。
安全用药核心要点
必须做到:
✅ 严格按医嘱“按时服药”
✅ 记录用药日记(时间、疼痛评分、感受)
✅ 主动向医生反馈副作用
✅ 缓释制剂必须整片吞服

绝对避免:
❌ 自行调整剂量或突然停药
❌ 掰开、咀嚼或碾碎缓释片
❌ 服药期间饮酒或使用安眠药
❌ 因恐惧副作用而拒绝有效治疗
副作用早知道

药师温馨提示
癌痛治疗是一个团队工作,需要医、药、护、患及家属共同参与。请记住:
疼痛是可以且应该被有效控制的
90%以上的癌痛可以通过规范治疗得到良好缓解
您不是一个人在战斗,我们共同面对
规范用药,安心止痛,让生命更有质量。

—END— 监制:吴超 吴帅 信息来源:药学部宋文华 编辑:宣传部
[ 转载请注明出处 ]





